中国·必赢-www.242net.com|官方网站
|
首页
|
集团概况
|
新闻中心
|
信息公告
|
党群之窗
|
首页
集团概况
新闻中心
信息公告
党群之窗
信息公告
招标信息
资管公告
招聘公告
其他公告
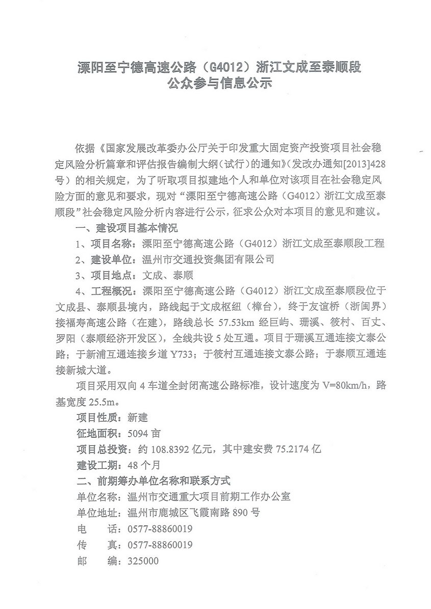
溧阳至宁德高速公路(G4012)浙江文成至泰顺段公众参与信息公示
作者:
来源:
时间:2015-05-13
上一篇:
关于集团子公司经营班子薪酬体系优化 项目采购结果的公告
下一篇:
关于表彰2013年度信息宣传工作先进单位和先进个人的通报
返回列表
浙ICP备11003749号-3
浙公网安备33030202221571号